第一章:安邦电伴热安装和测试
一、电伴热安装设计图
施工前应有一份完整的设计图,图中应包括以下各项资料:
1、线路编号,供电点用长方格表示。
2、线路所需电热带型号及长度。(单位:米)
3、每米管道长度所需电热带长度(单位:米)即缠绕系数。
4、每个阀门所需用电热带长度。(单位:米)
5、伴热系统配套材料附件清单。
6、温控系统配件清单。
7、施工时所需材料清单。
8、设计考虑参数和所采用保温材料规格。
二、电伴热安装施工前准备工作
① 管道系统
1、管道系统与配备都已施工完毕。
2、防锈防腐涂层已干透。
3、管道系统施工规范与设计图中所示一致。
4、锉去所有毛刺和利角。
② 电热带和配件
1、电热带表面有否损破。
2、电热带的绝缘性能良好(要求用摇表在1000VDC测试时绝缘电阻为≥20MΩ)。
3、电热带与所有配件的型号与设计要求一致。
③ 现场准备
1、将一卷电热带与卷筒放置于一支架上,并放置在线路其中一端附近。
2、沿管道布电热带,并避免:
* 将电热带放置于毛刺和利角上。
* 用力拉扯电热带。
* 脚踏或重物放置电热带上。
三、单根电热带施工安装法
1、玻璃纤维压敏胶带或铝胶带每隔约50Cm处将电热带固定于管道上。
2、平敷时尽可能将电热带附在管道的下45度侧方。
3、在线路的第一供电点和尾端各预留1m长的伴热电缆。
4、按设计图所示[缠绕系数]布线(系数为整数应平敷以利减少接点)。
5、所有散热体(如支架、阀门、法兰等)应按设计图要求预留所需电热带长度,将此段电热带缠绕于散热主体上并固定。下列各点应注意:
* 散热体应有设计所需电热带的长度。
* 电热带可互相重叠或交叉。
* 缠绕方法应尽可能使散热体必要时随时可拆除进行维修或更换而不损坏电热带或影响其它线路。
* 在使用二通或三通配件处,电热带各端应预留40cm长度。
四、电伴热安装之螺旋缠绕
如缠绕系数为1.4,即5m管道需要布7m的电热带,施工时先将7m长的电热带两端固定于一段长度为5m的管道上,然后将松驰的电热带缠绕在管道上,并加以固定。
五、多根电伴热带安装施工法
1、设计图指明缠绕系数为(n=1,2…)一般用于大口径管道上,方法如下:
* 电热带由管道线路一端起布线至尾端再回头至起点,路线等于系数。(但注意较大使用长度)
* 电热带由管道线路一端至尾端轮流依次布线次数等于系数。
* 后备系统,关键管道作后备应急用。所以每一线路都应当作独立线路安装,并有独立的供电点。
六、电伴热安装配件安装
*按设计图要求选用配件。
* 所采用密封圈需与电热带相配并和防水封胶结合。
* 供电接线盒尽可能接近管道线路供电端。
* 按配件安装说明书准备线口。
* 每一线端应预留一小段电热带以便将来维修时用。
七、电伴热安装保温材料安装前的检查和测试
* 视察电热带表面是否损伤。
* 视察所有配件是否安装完整。
* 用摇表2500VDC摇试每一独立线路一端,绝缘电阻应在20MΩ以上。注意摇试时间应在一分钟以上,即导电体对电热带金属屏蔽层摇试。
* 将摇试结果记录在安装记录单上。
八、电伴热保温层安装
伴热电缆施工测试后立即进行保温层安装,并注意以下各点:
* 所采用保温层的材料,厚度和规格与设计图要求符合。
* 施工时保温材料必须干燥。
* 保温层外应加防水外罩。
* 保温层施工时应避免损伤电热带。
* 保温层施工后应立即对电热带进行绝缘测试。
* 在保温层外加警示标签注明“内有电热带”更需注明所有配件的位置。
九、电伴热低温起动与安全保护
电伴热工程一般按照设计图在正常情况下,分组起动,按常规控制投计,具有开关起动,过载保护和漏电保护,如果用于低温大功率加热,同时又低温状态起动,瞬间起动电流转化为大功率输出可采用双闸切换装置并在切换过程中对工作电流进行监控,在安全负荷情况下过渡到过载保护系统内。
十、防爆
* 本公司防爆电热带可用于工厂一区、二区防爆场合,安装时应避开易燃易爆气体或液体积聚的暗角等可能超过上述规定的防爆区域,非防爆配电箱应安装于非防爆区,否则应配置相应的防爆配电箱。
* 除防爆等级外,应注意防爆组别。
十一、电伴热安装特别注意事项
* 严禁蒸汽伴热和电伴热混用于一体。
* 加热带安装时不得将绝缘层破坏,应紧贴于被加热体以提高热效率,若被伴热体为非金属体,应用铝粘胶带增大接触传热面积,用尼友扎带固定,严禁用金属丝绑扎。
* 法兰处介质易泄漏,缠绕电热带时应避开其正下方。
* 电热带一端接入电源,另一端线芯严禁短接或与导电物质接触并剪切为“V”型,必须使用配套的封头严密套封。
* 防火防爆场合应配套防爆接线盒和终端子。接线后应用硅橡胶密封:(使用屏蔽层的电热带终端处必须将屏蔽层剥离10公分,以防造成短路)
* 安装一个伴热点,测量一次绝缘,屏蔽层必须接地,绝缘阻值不能低于20兆欧/1000V。
* 按电伴热各路的电压、电流等参数设定通、断电和漏电保护装置。
* 蒸汽扫线:凡需蒸汽清扫管线除垢时,应注意先清扫后安装电热带,如果每年例行扫线检查应按照特殊情况设计安装。
十二、电伴热安装验收
本手册未将安装工程施工及验收规定及“防爆、防火规程”中有关条文包括在内,施工中仍应遵循上述技术常用规范要求,在此不做复述。
第二章:电伴热带(伴热电缆)故障与维修
2.1维修程序
1、对管道恒温系统应每年进行较少一次例行检查,一般在冷天来临之前或检修时进行。
2、对发现任何伴热电缆、配件、保温层或防水罩有损坏处应立即进行更换和维修。
3、必须采用我公司推荐的配件。
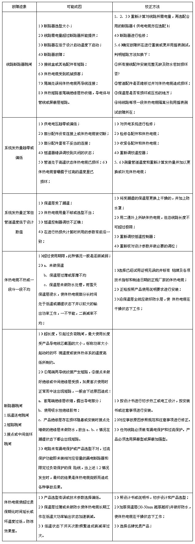
2.2故障维修
第三章:安邦牌伴热电缆及配件安装
3.1管道电伴热安装位置
3.2管道电伴热缠绕安装
3.3管道支架电伴热安装
3.4 管道三通电伴热带安装
3.5管道弯头电伴热带安装
3.6孔板电伴热带安装
3.7管道吊架电伴热带安装
3.8管道焊接支架电伴热带安装
3.9地面以下管道电伴热带安装
3.10闸阀电伴热带安装
3.11球阀电伴热安装
3.12止回阀电伴热带安装
3.13外壳泵电伴热安装
3.14离心泵电伴热安装
3.15过滤器电伴热安装
3.16泵阀电伴热带安装
3.17压力表电伴热带安装
3.18管道托架电伴热安装
3.19双向电源接线盒伴热带安装
3.20电伴热系统三通接线盒安装
简介:它是用于自控温伴热电缆的三通接线盒,安装时固定于管道上,外面还有保温层,三通接线所用材料均可置于盒内。
3.21二通接线盒
简介:它是用于自控温伴热电缆的二通接线盒,安装时固定在管道上,外面还有保温层,二通连接时所用材料均可置于盒内。
3.22尾端密封接线盒
3.23 电伴热系统PDX配电箱安装
PDX配电箱是用于伴热电缆电伴热的标准配电箱,采用挂式或落地式箱体结构,电源电力进口在箱体底部,防护等级IP54,内装有主断路器,分路漏电保护断路器,也可根据淘宝需要,配报警装置及温控器。
1、标准箱体装置:
注:以上尺寸仅供参考,提供配电箱附有电气原理图,箱体布置图,端子排列表及箱体实际尺寸。
2、产品规格
3、典型应用线路
4、产品类型
例:PDP-220/6/1(40)/1/250
说明:负载电流240V,6个分断路器(6回路)额定电流40A,带漏电保护(30mA),无报警装置,主断电路器250A,箱体喷塑。
注:任何配电箱布置上的特殊要求请与安邦电气股份有限公司联系。
对于危险区域凡需要防爆配电箱请与安邦电气股份有限公司联系。
本文(电伴热安装指导)地址:/faq/101/2014-12-19-275.html

